Parents’ Sworn Statement in which they summarize their story
Diagram that illustrates Parents’ Sworn Statement

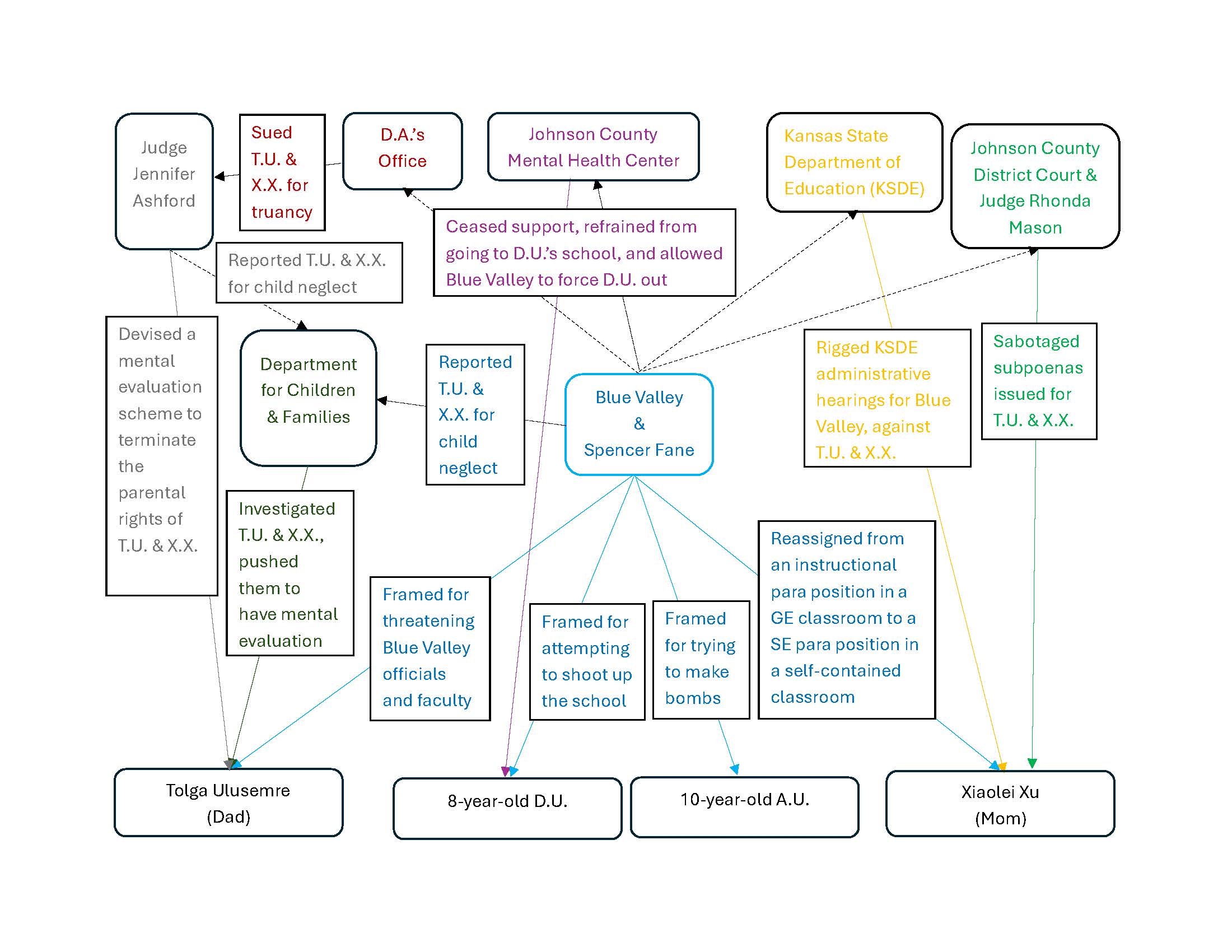
Parents’ Lawsuit Alleging Collusion between Lawyers and Judges in Kansas
Parents’ Lawsuit against Parent Karens at Wolf Springs
Parents’ Lawsuit against Blue Valley
Blue Valley’s Counterclaim Against Parents
Parents’ Answers to Blue Valley’s Counterclaim
Parents’ Legal Malpractice Lawsuit Against Clifford Cohen
Communications among the KSDE Hearing Officer, KSDE, and Blue Valley
Communicating about a parent complaint without the parents, addressing each other with first names
Hearing Officer checks with KSDE
Hearing Officer continues the hearing again, because Blue Valley wants so, again
- Cross-examination of Phoebe Lewis, the principal of Pleasant Ridge Middle School
- The sworn statement of Blue Valley’s Chief System Engineer
- Reporting the allegations to Principal Graber
- Motion for a preliminary injunction, for Blue Valley to allow the father to enter upon the school premises
- Threat assessment by the principal of Liberty View Elementary, Suzanne Martin
- The log: The story of the teacher-led social bullying at Wolf Springs Elementary that culminated in the murder list hoax
- Blue Valley’s board attorney frames the father
- Father’s infamous Facebook posts
- Kids are happiest at home
- Superintendent’s empty threats
- You had your attorney (Clifford Cohen’s presence serves to legitimize Blue Valley’s wrongdoings)
- The artwork
- Your decision (Clifford Cohen pushes us to accept the unscrupulous deal offered by Blue Valley)
- 1st truancy threat and push for virtual learning (another carrot and stick approach, Blue Valley’s M.O.)
- Dennis Stanchik’s push for mental evaluations
- Dennis Stanchik fishes for mental problems
- Dennis Stanchik’s reaction to the bathroom attack
- 3rd truancy report
- Subpoena to Tish Taylor
- Tish Taylor’s motion to quash
- Parents’ motion to compel discovery
- Blue Valley’s motion to shift email search costs
- Order quashing the subpoena to Tish Taylor
- Daniel Clark’s Title IX lawsuit against Blue Valley
- Motion for Change of Venue to sue Joann Woltman in an impartial county
More Documents Will Be Posted Soon
